
The Innovation Theater Must End: What We’re Getting Wrong in the Balkans
June 2025
From Brussels to Tirana: Why EU Accession Still Feels Distant for Local Entrepreneurs
August 2025From the Editor’s Desk – TechBroker Albania
Let’s be honest: “broker” is not the sexiest word in the innovation world. It doesn’t get you applause on stage. It’s not a grant-winning buzzword. It’s not even easy to define in a startup pitch.
But here’s the truth: no innovation or business ecosystem works without it.
In Albania and the Western Balkans, brokerage is the missing link — the invisible glue between ambition and opportunity, policy and execution, businesses and markets. It’s what connects intent to actual impact.
What Do We Mean by “Brokerage”?
We’re not talking about deal-making in the classic sense. We mean strategic intermediation — the role that connects:
- Businesses to buyers and real markets
- Donors to realities on the ground
- Institutions to people who don’t speak their language
- Investors to opportunities backed by traction, not just a pitch deck
- Talent to long-term, meaningful opportunities
It’s what bridges the gap between silos — often connecting dots that aren’t even on the same map.
Why Ecosystems Need Brokers
Businesses — from family‑owned SMEs to growth‑stage firms — often don’t fail because their idea was wrong. They fail because:
- They never found the right partner
- They couldn’t navigate procurement or compliance
- They were caught between donor logic and business needs
- No one translated “policy” into “opportunity”
The World Bank’s 2019 report warned about “weak linkages between academia, startups, and industry” — a constraint that remains stubbornly present today. Six years later, little has changed.
In its 2022 Competitiveness Outlook, the OECD confirmed that innovation support in the Western Balkans remains “fragmented, with limited post‑acceleration pathways.” Meanwhile, the RCC’s 2023 Balkan Barometer found that 74% of Western Balkan businesses report distrust in institutions and difficulty scaling. These data points aren’t relics — they are reminders that brokerage is still urgently needed.
Acknowledging the Progress
To be fair, some important steps have been taken in recent years. New innovation funds have launched, coworking spaces have multiplied, and programs like EU4Innovation have raised awareness.
But visibility is not impact. Albania is still in the early stages of its ecosystem journey. Without coordination, continuity, and trusted intermediaries, these early wins risk becoming isolated events — not systems change.
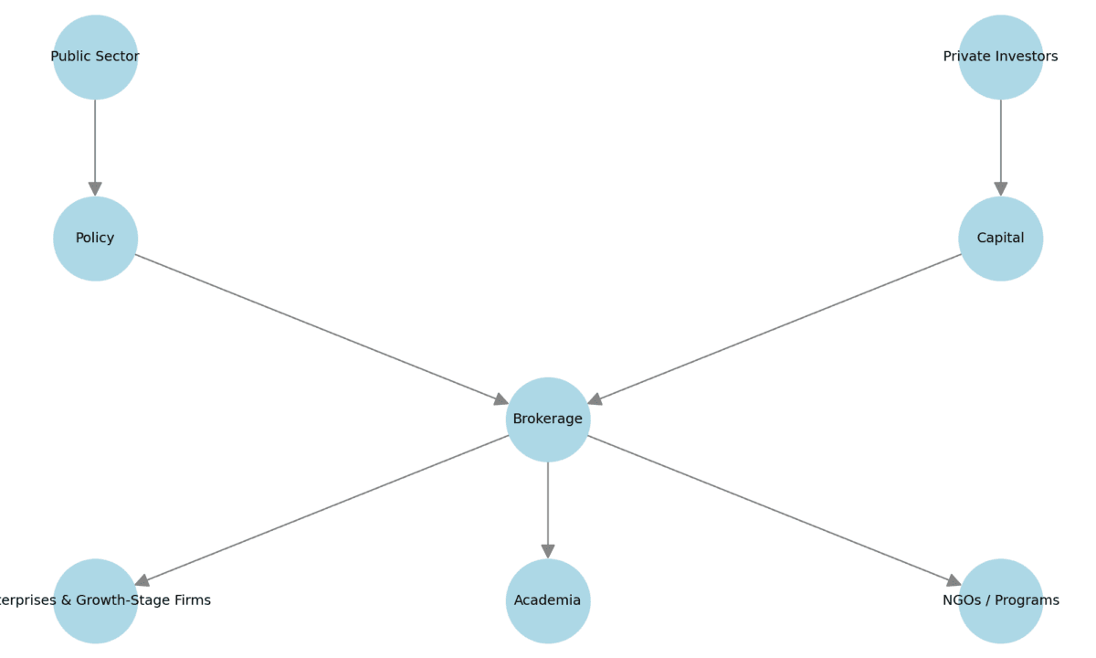
The Diagram: Making It Visible

Diagram: Strategic brokers sit at the center of policy, capital, academia, enterprises & growth‑stage firms, and donor programs — translating needs, removing friction, and building alignment.
Real‑World Brokerage: From Digitalization to Global Market Entry
In Albania — a small but ambitious market — brokerage isn’t just for startups. It’s essential for:
- Enterprise digitalization: Helping firms adopt cloud systems, CRMs, and smart logistics with help—not hope.
- Public‑private procurement: Turning opaque requirements into actionable opportunities.
- Regional trade & EU access: Positioning businesses to enter Europe — from leveraging new EIT hubs to understanding export grants.
That’s the mission of TechBroker Albania — to guide SMEs, public institutions, and startups alike onto the global stage. But without trust, nothing moves.
Trust: The Real Currency
Let’s say it outright: in Albanian, the word “broker” often gets reduced to “sekser” — a term loaded with negative baggage. It suggests favors, shortcuts, and backroom deals. This nickname has made people suspicious of brokerage as a function.
But here’s the truth: professional brokerage is not a favor — it’s a service. And it should be treated — and valued — as such.
We can’t build trust if businesses think that introductions, deal structuring, or go-to-market strategies happen casually, over a coffee. This is real work, and it deserves real recognition.
What Makes a Good Broker?
- Neutrality with integrity – We don’t play favorites. We build bridges.
- Contextual intelligence – We understand both the ecosystem and its constraints.
- Relationships over ego – We don’t need visibility; we want outcomes.
- Accountability – We don’t disappear after the handshake.
We’re Not Alone in Saying This
- Startup Genome 2023 highlights that ecosystems with visibility but shallow support tend to plateau or collapse.
- OECD’s ecosystem framework emphasizes the crucial role of intermediaries in building trust across silos.
- Nesta (UK) refers to brokers as “invisible hands” keeping innovation systems coherent.
- Startup Commons maps brokers at the center of well-functioning innovation chains.
Final Words
Albania is small. But that doesn’t mean it lacks potential. With the right connections, the right strategy, and the right people — it can punch above its weight.
Let’s retire the “sekser” stereotype. Let’s build a business culture where intermediaries are trusted, valued, and paid fairly — because the results they produce matter.
So no, brokerage is not a buzzword.
It’s what makes ecosystems work.
👥 Want to collaborate or learn how TechBroker Albania can support your company?
Reach out via our contact page or explore our services.

